最新版江苏省创业富民政策汇总(附徐州市扶持创业相关政策)
时间:2017-06-03 10:05:29

【放宽准入政策】
(一)住所登记。
放宽市场主体住所(经营场所)登记条件:
①市场主体进行工商登记时,申请人应当提交住所(经营场所)合法使用证明,并对住所(经营场所)的真实性、合法性、安全性作出书面承诺。
②规范利用住宅作为经营性住所登记的条件,允许申请人将满足一定条件的住宅用房登记为市场主体住所(经营场所)。
③ 取消对住所(经营场所)登记的不合理限制;
④创新市场主体住所(经营场所) 登记方式,法律、法规未对市场主体住所(经营场所)做出禁止性和限制性规定的,工商部门可以创新市场主体住所(经营场所)登记方式,实行“一址多照”、“一照多址”、集群登记、商务秘书公司托管登记。
(二)注册登记。
1、多证合一、一照一码。推进“多证合一、一照一码”登记制度改革,实现“多证合一、一照一码”,即将营业执照、组织机构代码证、税务登记证、社会保险登记证、统计登记证、公章备案等进行整合,申请人办理营业执照时,登记机关综合窗口将业务数据自动推送到国税、地税、质监、统计、人社、公安等部门,申请人可凭营业执照到上述部门办理业务。
2、信用承诺。推行市场主体登记信用承诺制,是指在办理各类市场主体注册登记时,申请人根据法律、法规和注册登记的规范性要求,自愿作出能够满足某类事项注册登记要求的书面承诺,其信用承诺纳入市场主体信用记录,工商登记机关根据登记信用承诺书和登记所需提交的文件办理注册登记后,将申请人的承诺信息随同市场主体注册登记信息一并向社会予以公示的一种登记模式。
3、电子化登记。全程电子化登记,申请人可以通过网上名称查询自主申报系统、网上辅助系统、网上扫描系统、全程电子化系统等4种途径通过网络进行工商登记。推进名称网上登记,开放市场主体名称库自助查询,申请人不必预先到工商部门申请名称核准,可在网上自主查重、起名,从而大大简化企业登记程序。
4、先照后证。清理工商登记前置审批项目,由先证后照改为先照后证。
【税收优惠政策】
(一)自主创业税收政策。
对持《就业创业证》或《就业失业登记证》(注明“自主创业税收政策”)或《高校毕业生自主创业证》(仅在毕业年度适用)的人员、自主就业退役士兵从事个体经营的,在3年内按每户每年9600元为限额依次扣减其当年实际应缴纳的增值税、城市维护建设税、教育费附加、地方教育附加和个人所得税。
(二)企业吸纳税收政策。
对商贸企业、服务型企业、劳动就业服务企业中的加工型企业和街道社区具有加工性质的小型企业实体,在新增加的岗位中,当年新招用在人力资源社会保障部门公共就业服务机构登记失业半年以上且持《就业失业登记证》(注明“企业吸纳税收政策”)人员,与其签订1年以上期限劳动合同并依法缴纳社会保险费的,在3年内按实际招用人数予以每人每年5200元定额依次扣减增值税、城市维护建设税、教育费附加、地方教育附加和企业所得税。经省政府批准,我省定额标准为。新招用自主就业退役士兵的,定额标准为每人每年6000元。
(三)军人军属税收政策。
从事个体经营的军队转业干部,经主管税务机关批准,自领取税务登记证之日起,3年内免征个人所得税。个体经营是指雇工7人(含7人)以下的个体经营行为。从事个体经营的随军家属,自领取税务登记证之日起,3年内免征个人所得税。
(四)小微企业税收政策。
自2015年10月1日至2017年12月31日,对年应纳税所得额低于30万元(含30万元)的小型微利企业,其所得减按50%计入应纳税所得额,按20%的税率缴纳企业所得税。
(五)从事项目税收政策。
创业从事农、林、牧、渔业项目的所得税免征或减半征收企业所得税。创业从事环境保护、节能节水项目的所得,企业所得税三免三减半。创业开办高新技术企业(经认定取得证书),减按15%的税率征收企业所得税。
(六)其他。
1、增值税小规模纳税人,月销售额或营业额不超过3万元(含3万元)的,按照规定免征增值税或营业税。
2、高新技术企业和科技型中小企业科研人员通过科技成果转化取得股权奖励收入时,原则上在5年内分期缴纳个人所得税。
【收费减免政策】
(一)本省登记失业人员、残疾人、军队退役人员,以及毕业2年以内的大中专(技)毕业生从事个体经营的,按有关规定,自其在工商部门首次注册登记之日起3年内,免收管理类、登记类和证照类等有关行政事业性收费。
(二)对自主就业退役士兵从事个体经营的,3年内免收登记费、证照类等有关行政事业性收费。
(三)按照省财政厅、省物价局《关于公布取消停征和免征一批行政事业性收费的通知》(苏财综〔2015〕1号)规定,对小微企业免征企业登记类、证照类、管理类等行政事业性收费。
【金融信贷政策】
(一)创业担保贷款。
1、将创业担保贷款对象范围扩大到创办个体工商户(含网络创业)的在校大学生、城乡劳动者,鼓励各地将个人贷款最高额度从10万元调整为不低于30万元,贷款期限最长3年;合伙经营或创办企业的,可适当提高贷款额度。
2、贷款贴息支持的创业项目不再区分微利和非微利,贷款利率不超过同期基础利率上浮3个百分点。对城镇登记失业人员、就业困难人员(含残疾人)、复员转业退役军人、高校毕业生(含大学生村官和留学归国学生)、化解过剩产能企业职工和失业人员、返乡创业农民工、网络商户、建档立卡贫困人口等群体,省财政对贷款10万元以内(含10万元)的部分按规定据实贴息,市县财政对贷款超出10万元的部分按规定据实贴息。对其他群体,市县自定支持方式,财政可按50%给予贴息。
3、贷款10万元以下、由创业担保基金提供担保的,以及被选树为市级以上创业典型、获得省级以上创业示范基地推荐等信用良好的创业者经综合评估后可取消反担保。
4、对小微企业当年新招用符合创业担保贷款申请条件的人员(不包括大学生村官、留学回国学生、返乡创业农民工、网络商户)数量达到企业现有在职职工人数30%(超过100人的企业达到15%)、并签订1年以上劳动合同的,经办金融机构根据企业实际招用人数合理确定创业担保贷款额度,最高不超过200万元,并由财政部门按相关规定贴息。
(二)小微创业贷。
1、省市共同出资设立江苏小微企业创业创新发展融资基金,为工商银行江苏省分行推出的“小微创业贷”提供增信和风险补偿,支持小微企业获得低成本、高效率的贷款。重点支持各类传统产业和新兴产业中的小微企业,包括生产、加工、服务、贸易企业,优先扶持小微企业创业创新项目。
2、“小微创业贷”目标客户实行名单制管理,并动态调整。单户融资额度,原则上以法人名义申请的最高不超过500万元,以个人名义申请的最高不超过300万元。贷款期限原则上控制在1年以内,最长不超过2年。贷款利率原则上控制在一年期贷款基准利率上浮30%以内,不再收取任何担保费和融资手续费。
3、按照“两无四有”审贷标准进行放贷,即:无抵押、无担保,有适销对路的产品及产品生产销售合同(定单)、有稳定的现金流(银行流水单)、有健全的财务会计核算(账表齐全)、有正常的纳税记录。
(三)科技贷款资金池。
1、资金池主要用于引导银行业金融机构向江苏省境内注册并具有独立法人地位,具备较强创新性和较高技术水平,拥有良好市场前景和经济社会效益的科技型中小企业发放贷款。
2、资金池支持的科技型中小企业应具备以下基本条件:
①取得合法并经过年检的营业执照、税务登记证、贷款卡等,生产经营活动合规合法,符合国家产业、行业、环保政策;
②符合国家工业与信息部、统计局、发展改革委及财政部《关于印发〈中小企业划型标准规定〉的通知》(工信部联企业〔2011〕300号)中关于中小企业的划型标准;
③产品和服务具有较强的市场竞争力和成长性,拥有良好的研发和管理团队,具备原始性创新、集成创新、引进消化再创新等可持续的技术创新意识和能力,具备较高的市场拓展能力和经营管理水平;
④在相关合作银行开立账户,自愿接受合作银行信贷和结算监督,有健全的财务、会计制度,具备及时足额偿还贷款的能力;
⑤企业及其法定代表人、主要投资人、实际控制人、关键管理人等无不良信用记录;⑥符合资金池合作协议中明确的其他条件。
3、在满足基本条件的基础上,优先支持经省相关部门认定的科技型中小企业、高新技术企业、民营科技企业;优先支持具有国家认定的发明专利、省级相关部门认定的高新技术产品的中小企业;优先支持列入国家、省及省辖市高层次人才引进及培养计划相关人员创办或服务的企业;优先支持拥有独立知识产权的小型、微型企业。
4、原则上按人民银行公布的贷款基准利率发放贷款,上浮比例最高不得超过30%;单户贷款最高不得超过500万元。
(四)扶贫小额贷款贴息资金。
适用对象:
①苏北地区纳入“十三五”全省新一轮扶贫建档立卡范围且有劳动能力、增收项目、贷款意愿和一定还贷能力的低收入农户和黄茅老区以当地扶贫标准确定并建档立卡的低收入农户。农户贷款主要用于发展种、养、加和流通等生产性、服务性增收项目,贷款单户额度不超过2万元,期限最长1年,农户在规定贷款期限内还贷享受50%贴息。
②带动建档立卡低收入农户增收脱贫的种养大户、农民专业合作社、家庭农场和农业龙头企业等农业新型经营主体,与当地建档立卡低收入农户签订带动协议,且带动户数不少于5户,可享受贷款贴息50%、总额不超过10万元的政策优惠。
【资金补贴政策】
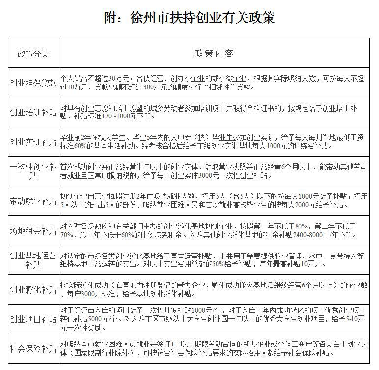
(一)创业培训补贴。
对具有创业意愿和培训愿望并具备一定创业条件的城乡各类劳动者(含毕业前2年的在校大学生),参加经人社、财政部门认定的培训项目并取得合格证书的,按规定给予创业培训补贴。
(二)一次性创业补贴。
对首次成功创业(在本省领取营业执照或其他法定注册登记手续)并带动其他劳动者就业,正常经营6个月以上,依法申报纳税的普通高等学校学生(在校及毕业2年内)和复员转业退役军人、从事非农产业创业的农民、登记失业人员和就业困难人员所创办主体,给予一次性创业补贴。对符合条件的自主创业残疾人给予一次性创业补贴,补贴标准最高不超过当地上年度城镇居民人均可支配收入的70%。
(三)创业场地租金补贴。
初次创业租用各类创业孵化基地(含大学生创业园、农民工返乡创业园及众创空间等新型孵化机构,下同)的普通高等学校学生(在校及毕业2年内)和复员转业退役军人、从事非农产业创业的农民、登记失业人员和就业困难人员,以及就业困难人员在基地以外自行租用合法经营场地创办的经营主体,可享受期限不超过3年的创业租金补贴。已享受政府租金补贴(减免)的各类创业主体不享受此项补贴。
(四)创业带动就业补贴。
普通高等学校学生(在校及毕业2年内)和复员转业退役军人、从事非农产业的农民、登记失业和就业困难人员初次创办经营主体,初创主体吸纳其他劳动者就业并与之签订一年以上期限劳动合同,并按规定为其他劳动者缴纳社会保险费的,可根据初创主体实际带动就业人数、缴纳社会保险费等情况,给予创业带动就业补贴。创业带动就业补贴一次性发放。
(五)创业项目补贴。
对科技含量高、具有潜在经济社会效益的大学生优秀创业项目,可给予创业项目法人创业项目补贴。创业项目被评为省级大学生优秀创业项目的,给予每个10万元的一次性补助。
(六)社会保险补贴。
对在工商部门首次注册登记起3年内的创业者,企业注销后登记失业并以个人身份缴纳社会保险费6个月以上的(不含领取失业保险金时间),可按照实际纳税总额的50%、最高不超过1万元的标准给予一次性补贴,用于个人缴纳的社会保险费。
【载体建设政策】
(一)资金支持。
1、基地运营。
对依法成立达到相应建设服务标准并在人社部门备案,为初次创业经营主体提供服务的城乡各类创业孵化基地、创业培训(实训)基地,以及利用自有住房初次创业、生产或服务运营正常的创业者,可根据其水电、宽带接入等维持正常运转和基地用于就业创业服务的公共软件、开发工具等提升服务能力的支出情况,给予创业基地运营补贴。创业基地被评为省级创业示范基地的,给予每家不超过100万元的一次性补助。
2、创业孵化。
有条件的地区可对认定的创业孵化基地按实际孵化成功(基地内注册登记并孵化成功搬离基地后继续经营6个月以上)户数,给予创业孵化补贴。
3、众创社区。
对纳入省级备案试点的众创社区,省财政给予积极支持。省科技型创业企业孵育计划等专项资金项目,将省级备案试点的众创社区纳入优先支持范围,对众创社区内运行成效突出且地方财政给予资金安排的科技企业孵化器给予补助。优先推荐众创社区内众创空间、科技企业孵化器设立的各类天使投资(种子)基金,申请省天使投资引导资金支持。
4、残疾人电商创业孵化园(基地)。
对依托大众创业孵化平台或利用现有残疾人服务设施创办的残疾人创业孵化园(基地),各地可根据创业孵化园(基地)的规模、吸纳残疾人创业和实训等情况给予一次性建设、场地(所)租赁、无障碍设施改造、设施设备购置、创业孵化等补贴。
(二)税收优惠。
自2016年1月1日至2018年12月31日,对符合条件的科技企业孵化器(含众创空间)、科技园自用以及无偿或通过出租等方式提供给孵化企业使用的房产、土地,免征房产税和城镇土地使用税;自2016年1月1日至2016年4月30日,对其向孵化企业出租场地、房屋以及提供孵化服务的收入,免征营业税;在营业税改征增值税试点期间,对其向孵化企业出租场地、房屋以及提供孵化服务的收入,免征增值税。
(三)土地政策。
1、众创空间。
对利用存量房产兴办的众创空间,实行继续按原用途和土地权利类型使用土地的过渡期政策,过渡期为5年;过渡期满后需按新用途办理用地手续的,符合划拨用地目录的,可以划拨方式供地。
2、科技企业孵化器。
按照节约集约用地的要求,结合城镇低效用地再开发,大力盘活利用现有存量建设用地,鼓励科技企业孵化器租赁使用高标准厂房(四层及四层以上配工业电梯的标准厂房)。在符合土地利用总体规划、城乡规划和产业发展规划的前提下,对符合单独供地条件且确需单独供地的,优先安排供应土地,并可按照工业用地长期租赁、先租后让、租让结合和弹性出让等方式办理供地手续。创业苗圃、孵化器、加速器项目用地按照工业用地供地政策管理。在不改变土地用途和土地有偿使用合同约定投入产出等条件的前提下,科技企业孵化器使用的高标准厂房可按幢、层等有固定界限的部分为基本单元分割登记、转让。利用现有存量建设用地或建筑物改造建设科技创业人才载体,需要变更土地或者建筑物用途的,依法依规办理相关手续。
3、返乡下乡人员创业创新用地。
支持返乡下乡人员按照相关用地政策,开展设施农业建设和经营。落实大众创业万众创新、现代农业、农产品加工业、休闲农业和乡村旅游等用地政策。鼓励返乡下乡人员依法以入股、合作、租赁等形式使用农村集体土地发展农业产业,依法使用农村集体建设用地开展创业创新。支持返乡下乡人员依托自有和闲置农房院落发展农家乐。在符合农村宅基地管理规定和相关规划的前提下,允许返乡下乡人员和当地农民合作改建自住房。县级人民政府在年度建设用地指标中单列一定比例专门用于返乡下乡人员建设农业配套辅助设施。
支持返乡下乡人员与农村集体经济组织共建农业物流仓储等设施。鼓励利用“四荒地”(荒山、荒沟、荒丘、荒滩)和厂矿废弃地、砖瓦窑废弃地、道路改线废弃地、闲置校舍、村庄空闲地等用于返乡下乡人员创业创新。农林牧渔业产品初加工项目在确定土地出让底价时可按不低于所在地土地等别相对应全国工业用地出让最低价标准的70%执行。
点击右上角分享哦!